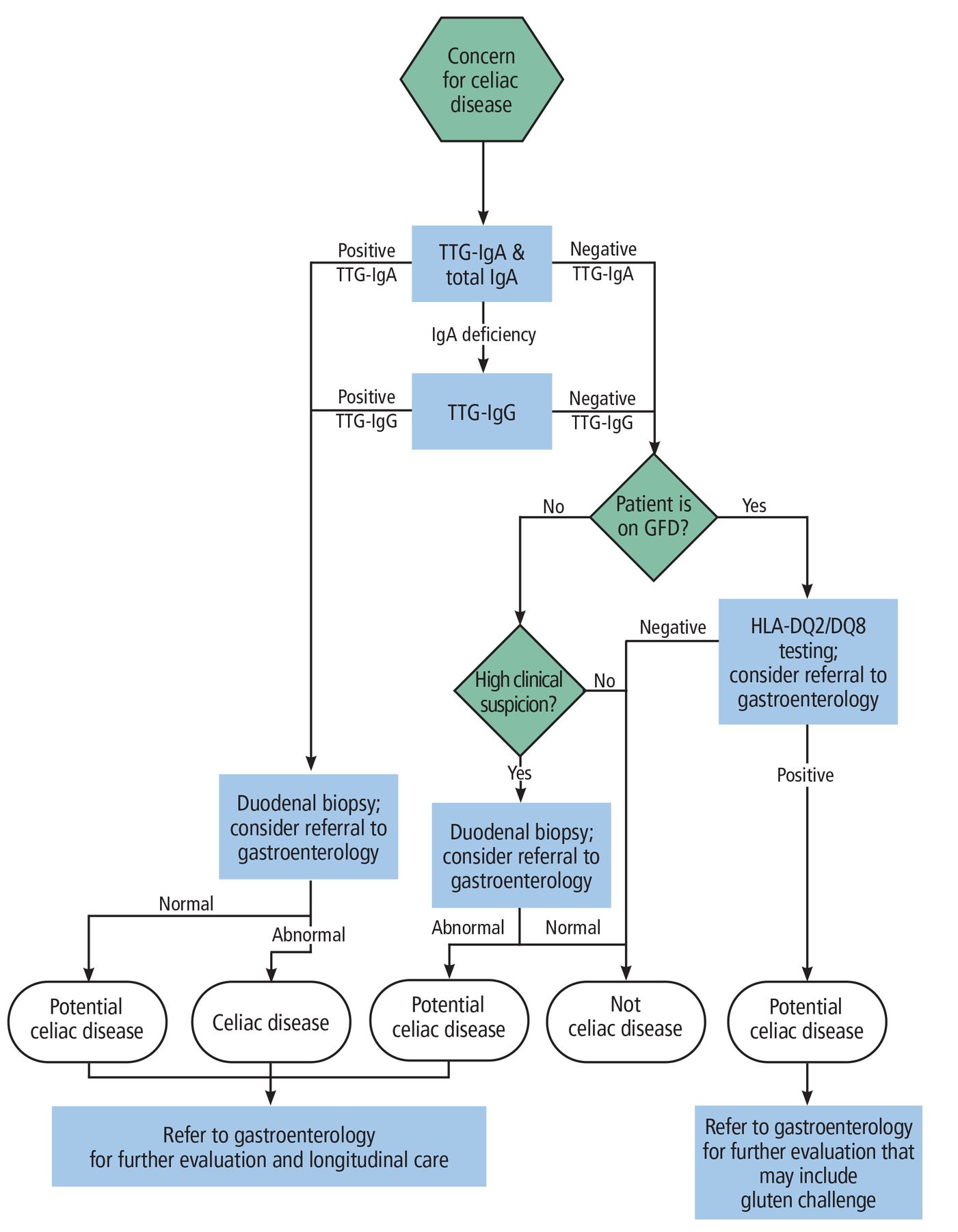
Celiac Axis Anatomy
Cleve

Celiac Axis Anatomy

1440 × 1761 px December 7, 2024 Peter Cleve

Celiac Axis Anatomy is a high-quality image in the Cleve collection, available at 1440 × 1761 pixels resolution — ideal for both digital and print use.

Explore the primary branches of the celiac axis, including the left gastric, splenic, and common hepatic arteries. This guide details the essential vascular anatomy, clinical significance, and blood supply patterns of the foregut. Learn how these vital abdominal vessels support digestive function and why understanding celiac trunk morphology is critical for surgical planning and diagnostic imaging.

Image Details

TitleCeliac Axis Anatomy
Dimensions1440 × 1761 px
CategoryCleve
PublishedDecember 7, 2024
AuthorZeus
Downloads2,093
Views334

Read full article: Branches Of Celiac Axis

// More Images