Cleve

Subconjunctival Hemorrhage Supportive Therapy

Subconjunctival Hemorrhage Supportive Therapy

Discovering a bright red patch on the white of your eye can be an alarming experience, often leading to immediate concern about vision loss or severe underlying health issues. This condition, known medically as a subconjunctival hemorrhage, occurs when a tiny blood vessel breaks just underneath the clear surface of the eye (the conjunctiva). While the visual appearance can be startling—resembling a bruise on the eye—it is generally a harmless condition that resolves on its own. Understanding the nuances of Subconjunctival Hemorrhage Supportive Therapy is essential for managing discomfort and navigating the recovery process with peace of mind.

Understanding Subconjunctival Hemorrhage

The conjunctiva is a thin, transparent membrane that covers the white part of the eye and the inside of the eyelids. It contains numerous tiny, fragile blood vessels. When these vessels rupture, blood becomes trapped between the conjunctiva and the sclera (the white of the eye). Because the conjunctiva is clear, the blood is easily visible, often spreading out to create a uniform, flat red patch.

Contrary to common misconceptions, a subconjunctival hemorrhage usually does not affect your vision, nor does it cause significant pain. The primary sensation reported by patients is often a mild feeling of fullness or a "gritty" sensation in the eye. It is important to distinguish this from more serious ocular conditions, such as hyphema (blood in the anterior chamber of the eye), which requires immediate medical intervention.

Common Causes and Risk Factors

In many cases, the exact cause of a subconjunctival hemorrhage remains unknown. However, several triggers are frequently associated with the rupture of these tiny vessels. These include:

  • Forceful straining: Violent coughing, sneezing, or heavy lifting can spike blood pressure in the ocular vessels.
  • Eye trauma: Even minor rubbing or a foreign body scratch can rupture a vessel.
  • Medical factors: High blood pressure, diabetes, or the use of blood-thinning medications (like aspirin or warfarin) can increase susceptibility.
  • Eye surgery or contact lens wear: Manipulating the eye area can sometimes lead to localized trauma.

The Role of Subconjunctival Hemorrhage Supportive Therapy

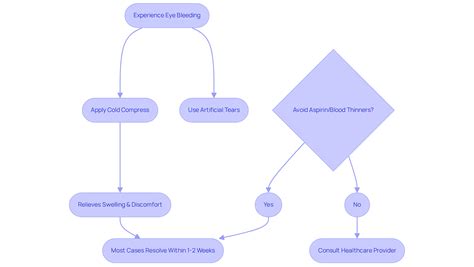
Since the condition is typically self-limiting, the primary goal of Subconjunctival Hemorrhage Supportive Therapy is comfort management rather than active medical treatment. The blood is naturally reabsorbed by the body, much like a bruise on your arm or leg. Depending on the size of the hemorrhage, this process can take anywhere from one to three weeks.

Effective supportive measures include:

  • Artificial Tears: If you experience a gritty or scratchy sensation, over-the-counter lubricating eye drops can provide significant relief.
  • Cold Compresses: In the first 24 to 48 hours, a gentle cold compress can help constrict blood vessels and reduce the initial spread.
  • Avoiding Eye Rubbing: This is crucial to prevent further irritation or re-rupture of the healing vessels.
  • Monitoring Blood Pressure: If you have hypertension, ensuring your blood pressure is well-controlled can prevent recurrent episodes.

⚠️ Note: If you are taking blood-thinning medication, consult your physician before stopping or adjusting your dosage, as the hemorrhage may be a sign of over-anticoagulation.

Comparative Overview of Eye Conditions

Condition Visual Appearance Primary Symptom Urgency
Subconjunctival Hemorrhage Bright red patch Grittiness Low
Conjunctivitis Pink/redness Discharge/Itching Moderate
Hyphema Blood in iris/pupil area Vision loss/Pain High (Emergency)

When to Seek Professional Medical Advice

While Subconjunctival Hemorrhage Supportive Therapy is often sufficient at home, there are specific instances where you should seek an evaluation from an optometrist or ophthalmologist. Prompt medical attention is necessary if you experience any of the following "red flag" symptoms:

  • Changes in vision, such as blurriness, double vision, or loss of sight.
  • Severe or worsening eye pain.
  • The hemorrhage resulted from a significant impact or penetrating eye injury.
  • Frequent or recurrent hemorrhages without an obvious cause.
  • Signs of bleeding elsewhere, such as unexplained nosebleeds or easy bruising of the skin.

Lifestyle Adjustments During Recovery

To support your body’s natural healing process, focus on minimizing external stress on the eye. If you wear contact lenses, it is advisable to switch to glasses temporarily until the redness has completely cleared. This avoids any physical pressure or potential irritation that could delay the healing of the conjunctival tissue. Additionally, if your work involves prolonged screen time, practice the 20-20-20 rule—every 20 minutes, look at something 20 feet away for 20 seconds—to reduce eye strain.

💡 Note: Do not use red-reducing eye drops (vasoconstrictors) meant for cosmetic whitening of the eyes. These can mask symptoms and potentially lead to rebound redness, making the underlying hemorrhage appear worse once the drops wear off.

Final Perspectives on Recovery

Recovering from a subconjunctival hemorrhage is primarily a game of patience. As the blood begins to dissipate, you may notice the red patch change colors—often turning yellowish or orange, similar to how a bruise fades on the skin. This color transition is a normal part of the metabolic breakdown of red blood cells. By maintaining a focus on simple supportive therapy, avoiding irritating eye movements, and monitoring for any unusual changes in your ocular health, you can ensure a smooth and uneventful recovery. While the appearance can be visually jarring, it is a testament to the eye’s remarkable ability to repair itself once given the proper environment to do so. Always remember that when in doubt, a professional eye examination is the best way to rule out more complex issues and confirm that your eye health remains on the right track.

Related Terms:

  • subconjunctival hemorrhage healing stages
  • treatment subconjunctival hemorrhage
  • how to grade subconjunctival hemorrhage
  • subconjunctival hemorrhage causes
  • how to describe subconjunctival hemorrhage
  • subconjunctival hemorrhage healing time