Mayo

Gastroesophageal Reflux Disease Doctors

Gastroesophageal Reflux Disease Doctors

Living with chronic heartburn or the persistent sensation of acid rising in your throat can significantly diminish your quality of life. If you find yourself reaching for over-the-counter antacids more than twice a week, you may be dealing with more than just temporary indigestion. This is where Gastroesophageal Reflux Disease (GERD) doctors become essential partners in your health journey. GERD is a chronic digestive condition that occurs when stomach acid frequently flows back into the tube connecting your mouth and stomach (esophagus). This backwash (acid reflux) can irritate the lining of your esophagus, leading to complications if left untreated. Seeking professional medical guidance is the most effective way to manage symptoms, prevent long-term damage, and regain control over your daily comfort.

Understanding When to Seek Help from Gastroesophageal Reflux Disease Doctors

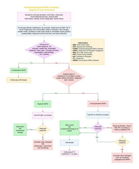
Many individuals attempt to manage mild acid reflux with lifestyle changes alone. However, there is a distinct point where self-management is no longer sufficient. You should consider consulting Gastroesophageal Reflux Disease doctors if you experience any of the following:

  • Symptoms that persist for several weeks despite lifestyle modifications or over-the-counter medications.
  • Difficulty swallowing (dysphagia) or a sensation of food being "stuck" in the chest.
  • Persistent hoarseness, chronic cough, or unexplained asthma symptoms.
  • Unintentional weight loss or persistent nausea.
  • Chest pain that could be confused with heart issues (always seek emergency care for severe chest pain).

Specialists in gastroenterology are trained to differentiate between simple acid reflux and chronic GERD. They utilize advanced diagnostic tools to evaluate the health of your esophagus and determine the underlying cause of your reflux, whether it is a hiatal hernia, weakened lower esophageal sphincter, or motility issues.

⚠️ Note: If you experience sharp chest pain accompanied by shortness of breath, jaw pain, or radiating pain to the arm, seek emergency medical attention immediately, as these may be symptoms of a heart attack rather than GERD.

How Specialists Diagnose and Evaluate GERD

When you visit Gastroesophageal Reflux Disease doctors, they will begin with a comprehensive review of your medical history and lifestyle habits. Depending on the severity and duration of your symptoms, they may recommend diagnostic testing to confirm the diagnosis and assess the extent of potential esophageal damage. Common diagnostic procedures include:

Diagnostic Tool Purpose
Upper Endoscopy Uses a thin, flexible tube with a camera to visualize the esophagus and stomach for inflammation.
Esophageal Manometry Measures the rhythmic muscle contractions in your esophagus when you swallow to check for motility issues.
Ambulatory Acid (pH) Probe Monitors the frequency and duration of stomach acid entering the esophagus over a 24-hour period.
Barium Swallow An X-ray procedure where you drink a liquid that coats the esophagus to highlight structural problems.

By using these tools, doctors can create a personalized treatment plan tailored to your specific physiological needs, moving beyond a "one-size-fits-all" approach to medication.

Treatment Approaches Tailored by Experts

Effective management of GERD often requires a multi-faceted approach. Gastroesophageal Reflux Disease doctors typically start with the most conservative treatments before escalating to stronger interventions. These may include:

  • Lifestyle Modifications: Targeted adjustments such as weight management, dietary changes (avoiding trigger foods like caffeine, chocolate, and peppermint), and elevating the head of your bed while sleeping.
  • Pharmacological Management: Prescribing stronger H2 blockers or Proton Pump Inhibitors (PPIs) that are more effective than over-the-counter options at reducing acid production.
  • Advanced Medical Procedures: For patients who do not respond well to medication, doctors may recommend minimally invasive procedures like the LINX device (a ring of magnetic beads placed around the sphincter) or a Nissen fundoplication to reinforce the valve between the stomach and esophagus.

The goal of these specialists is not just symptom relief, but the prevention of complications such as esophageal strictures (narrowing), esophageal ulcers, or Barrett's esophagus—a precancerous condition caused by chronic acid damage.

The Importance of Long-Term Monitoring

Chronic conditions like GERD rarely disappear overnight. Building a long-term relationship with qualified Gastroesophageal Reflux Disease doctors ensures that your treatment remains effective over time. As your body changes or your symptoms evolve, your care plan must be adjusted accordingly. Periodic follow-ups allow your physician to monitor the effectiveness of medications, ensure there are no side effects from long-term PPI use, and re-evaluate if surgical intervention might provide a better quality of life than lifelong medication reliance.

💡 Note: Always inform your doctor of every medication and supplement you are taking, as some over-the-counter pills can interfere with prescription acid-reducing treatments.

Finding the Right Specialist

When searching for the right care, look for board-certified gastroenterologists who have a specific focus on esophageal disorders. You can start by checking with your primary care provider for a referral, or by utilizing reputable hospital networks and medical association databases. Reading patient reviews and understanding their approach to patient-centered care can help you find a professional who listens to your concerns and works collaboratively with you to manage your health.

Effectively managing GERD requires a proactive approach that prioritizes professional guidance and personalized treatment strategies. By partnering with experienced gastroesophageal reflux disease doctors, you can accurately diagnose the root cause of your symptoms, implement sustainable lifestyle and medical interventions, and reduce the risk of long-term esophageal complications. Whether your path involves minor dietary adjustments, targeted pharmacological therapy, or advanced surgical solutions, the expertise of a gastroenterologist is vital in helping you find lasting relief. Prioritizing your digestive health today can significantly improve your overall well-being and allow you to lead a more comfortable, symptom-free life in the future.

Related Terms:

  • gastroesophageal reflux disease causes
  • gastroenterologist for acid reflux
  • gastroesophageal reflux disease specialty
  • gastroesophageal reflux disease
  • gastroesophageal reflux disease diagnosis
  • gastroesophageal reflux disease symptoms