Mayo

Cardiogenic Shock Treatment

Cardiogenic Shock Treatment

Cardiogenic shock represents a critical medical emergency where the heart is suddenly unable to pump enough blood to meet the body’s oxygen demands. This condition is most frequently a severe complication of a massive heart attack, but it can also arise from other cardiac failures. Understanding the urgency of Cardiogenic Shock Treatment is essential, as rapid intervention is the only way to minimize permanent organ damage and improve survival rates. When the heart fails to function as an effective pump, blood pressure drops dangerously low, leading to a cascade of organ dysfunction that requires immediate hospitalization and aggressive medical management.

Understanding Cardiogenic Shock

Medical professional monitoring heart health

At its core, cardiogenic shock occurs when the heart’s pumping capacity is significantly compromised. This leads to inadequate tissue perfusion, meaning organs like the brain, kidneys, and liver do not receive enough oxygen-rich blood. Because time is tissue, the primary goal of Cardiogenic Shock Treatment is to restore blood flow, optimize hemodynamics, and treat the underlying cause of the heart failure.

Symptoms often include rapid breathing, severe shortness of breath, sudden rapid heartbeat, loss of consciousness, weak pulse, and cold, clammy skin. If you or someone you know exhibits these signs, calling emergency services immediately is the only appropriate course of action.

Primary Goals of Cardiogenic Shock Treatment

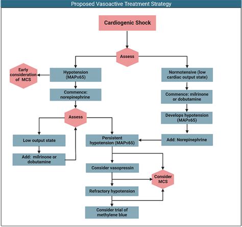
The management of this condition follows a structured protocol designed to stabilize the patient while identifying the root cause. The treatment strategy generally focuses on three main objectives:

  • Stabilizing hemodynamics: Using medications and mechanical support to maintain blood pressure and perfusion.
  • Revascularization: Restoring blood flow to the heart muscle, often via emergency angioplasty or stent placement.
  • Organ support: Protecting the kidneys, liver, and brain from the effects of hypoperfusion.

Medical Interventions and Medications

Pharmacological therapy is the frontline of Cardiogenic Shock Treatment. Doctors often utilize a combination of inotropes and vasopressors to assist the heart.

Medication Category Purpose
Inotropes (e.g., Dobutamine) Increases the force of heart muscle contractions.
Vasopressors (e.g., Norepinephrine) Constricts blood vessels to raise blood pressure.
Diuretics Reduces fluid overload in the lungs.

⚠️ Note: These medications are strictly administered in an intensive care setting (ICU) under constant monitoring because they require precise titration to avoid dangerous side effects.

Mechanical Circulatory Support (MCS)

When medication alone is insufficient to support the heart, physicians may employ mechanical circulatory support devices. These devices act as a bridge to recovery or surgery. Common examples include:

  • Intra-Aortic Balloon Pump (IABP): A balloon is inserted into the aorta to help the heart pump more efficiently and improve blood flow to the coronary arteries.
  • Impella Device: A miniature pump inserted into the left ventricle that actively moves blood out to the rest of the body, reducing the workload on the heart.
  • Extracorporeal Membrane Oxygenation (ECMO): In the most severe cases, ECMO can take over the functions of both the heart and the lungs.

The Importance of Timely Revascularization

Cardiac surgery concept

For patients suffering from shock due to an acute myocardial infarction, revascularization is the most critical component of Cardiogenic Shock Treatment. This usually involves percutaneous coronary intervention (PCI) to open blocked arteries. By reopening the vessel, the medical team can stop the ongoing damage to the heart muscle, which is essential for improving the prognosis of the patient.

Advanced Critical Care Management

Beyond immediate cardiac support, patients in cardiogenic shock require a multidisciplinary approach. This includes:

  • Continuous Monitoring: Frequent checks of arterial blood gases, electrolyte levels, and lactate levels to monitor tissue perfusion.
  • Ventilator Support: Many patients require mechanical ventilation to ease the work of breathing and ensure adequate oxygenation.
  • Renal Replacement Therapy: If the kidneys begin to fail due to poor blood flow, dialysis may be necessary as a temporary measure.

💡 Note: The survival of a patient often depends on the integration of a "Shock Team," which typically includes interventional cardiologists, critical care intensivists, and cardiothoracic surgeons working in tandem.

Post-Stabilization and Recovery

Once the patient is stabilized, the focus shifts toward long-term recovery and managing the underlying cause of the shock. This may involve cardiac rehabilitation, medication adjustments, and identifying the need for future cardiac procedures such as bypass surgery or the implantation of devices like a pacemaker or defibrillator. Following the discharge plan is vital to preventing recurrence and improving quality of life.

Managing cardiogenic shock is a race against time where specialized care and advanced technology determine outcomes. The integration of rapid revascularization, mechanical circulatory support, and intensive medical management forms the foundation of effective care. While the condition remains life-threatening, prompt recognition of symptoms and immediate transport to a center equipped for advanced cardiac interventions significantly increase the chances of survival. Recovery is a journey that requires close follow-up with cardiovascular specialists, lifestyle modifications, and ongoing vigilance regarding heart health to ensure the best possible long-term outlook for the patient.

Related Terms:

  • cardiogenic shock pathophysiology
  • hypovolemic shock treatment
  • cardiogenic shock definition
  • cardiogenic shock treatment uptodate
  • cardiogenic shock meds
  • cardiogenic shock treatment emt